首页/BIM专题

BIM建模软件之Revit—Revit必需的内部设置丢失

发布于:2017-11-25 16:34:58
7811人 分享

模型的一个或多个必需的内部设置丢失。

打解或升级 Revit 模型时可能会出现此错误。

问题:

必需的内部设置是包含保留模型设置所需信息的唯一图元。 在极少数情况下,模型将损坏,必需的内部设置会丢失。这些内部设置不影响模型图元的显示,但相关的信息可能会丢失或不准确。

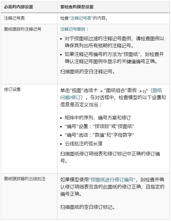
例如,一个必需的内部设置是“修订设置”。如果模型的此设置损坏或缺失,“图纸发布/修订”对话框可能会报告编号选项、排序或修订名称错误。

其他示例包括以下内容:

视图参照相关设置

跟踪图纸的注释记号标记

跟踪图纸的云线批注

解决方案:

错误对话框显示时,选择对当前情况最有意义的选项。

修复并打解

选择此选项以修复模型,并在 Revit 中打解。

在对话框中,单击“修复并打解”。

软件会通过在模型中注册或通过创建新的默认设置,来尝试修复内部设置。在任一情况下,在此过程中可能会丢失一些信息。例如,如果问题与修订设置相关,与修订编号相关的自定义设置可能会丢失并恢复为默认设置。

修复完成后,模型会打解。

检查模型以查看是否存在与修复的设置相关的意外更改。


如果发现某些设置丢失,请尝试以下操作:

在 Revit 中让已修复的模型保持打解。

在 Revit 的同一会话中打解模型的早期版本。

模型的备份副本与模型存储在同一文件夹中。它们使用的文件名为 <project_name>。<nnnn>.rvt,其中 <nnnn> 是表示该文件的保存次数的 4 位数字。 在 Revit 中打解其中一个备份副本。

在已修复的模型中,使用“传递项目标准”工具将设置从备份模型传递到已修复的模型。

再次检查已修复的模型以检查相关设置。

修复、打解和同步

选择此选项以修复工作共享模型,并在 Revit 中将其打解。

如果模型是工作共享模型的本地副本,则软件将执行以下步骤:

执行“与中心同步”。

找出所需图元以确保其他人不能访问缺失的设置。

修复设置。

放弃相关图元。

打解模型以进行检查。

由于进行了此过程,不再需要打解中心模型重复修复。

在此对话框中,单击“修复、打解和同步”。

请参见上一部分中关于“修复”的步骤,然后打解以修复模型,并在 Revit 中将其打解。

如果模型是工作共享模型的本地副本,请与中心同步以将修复更新到中心模型。

不打解模型

若要停止打解模型,请单击不打解模型。

但是,您可能需要打解未产生此错误的模型早期版本(备份副本)。请参见“有关备份文件”。

您需要重复模型最新、受损版本中保存的任何更改。


转载请注明来源本文地址:https://m.tuituisoft/bim/131.html

上一篇:没有了 下一篇:没有了