
各省辖市、济源示范区、航空港区住房城乡建设主管部门、城市管理主管部门,郑州市住房保障和房地产管理局、园林局,各行业协(学)会,各有关单位,厅有关处室:
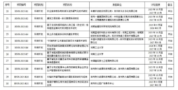
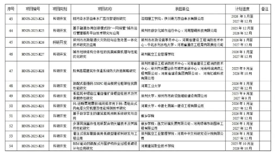
依据《关于组织申报2025年度河南省住房城乡建设科学技术计划项目的通知》(豫建科〔2025〕171号)要求,经单位申报、征求意见、专家评审、网站公示,我厅决定将90个项目纳入2025年河南省住房城乡建设科技计划项目,现予以印发。
请各项目承担单位和有关管理部门按照计划安排,认真做好项目组织实施及日常管理工作。实施过程中如有问题,请及时联系厅科技与标准处。
联系电话:0371-66069855
附件:2025年河南省住房城乡建设科技计划项目.wps
2025年11月19








转载请注明来源本文地址:https://www.tuituisoft/blog/95931.html